作为一线医护,你是不是早就被“职称晋升卡学历”逼得焦头烂额?
熬不完的夜班、写不完的病历,挤着睡觉的时间想读个在职研提升自己,却在「临床医学」和「基础医学」之间反复纠结。
怕选不对专业,3 年的心血、攒下的血汗钱全打了水漂,甚至耽误晋升黄金期。
今天这篇文章,就把医护读在职研选专业的底层逻辑讲透,帮你避坑、选到真正适配自己的方向。
一、先搞懂前提!
医护读在职研,你的核心诉求到底是什么?
见过太多医护,跟风报了热门专业,读了一半才发现根本不适合自己,根源就在于:从一开始就没搞懂自己为什么要读这个研。
对于 90% 的一线医护来说,读在职研的核心诉求,逃不开这 4 点,优先级从高到低排序,你可以先对号入座:
职称晋升的硬门槛
医院认不认、能不能用来评职称,是所有选择的核心前提。
职业路径的选择权
是留在临床深耕,还是熬不动夜班想转岗转型。
就读毕业的可控性
不能在繁忙的倒班工作中,顺利读完、按时毕业。
报考门槛的适配度
你的学历、资质、专业背景,能不能报、会不会白准备。
记住一句核心话:脱离你的核心需求谈专业好坏,全是耍流氓。没有最好的专业,只有不耽误你晋升、适配你规划的选择。
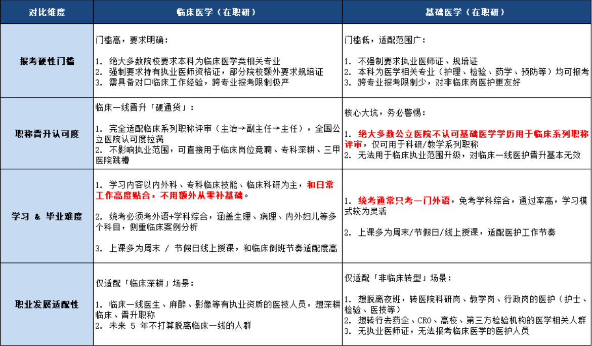
二、临床医学 vs 基础医学,5 个关键维度全对比
我把咱们医护最关心的 5 个核心维度整理成了表格,方便大家清晰对比:

给大家一句极简总结,记好这句话,能帮你避开 90% 的坑:想留在临床、评临床职称,有执业医师证,闭眼选临床医学;想脱离临床、转岗转行,没有执业医师证,再考虑基础医学。
三、3 个灵魂问题,帮你一秒敲定最终选择
很多人看完对比依然纠结,不用慌,问自己这 3 个问题,答案会非常清晰。
1、你读在职研的第一目的,是不是评临床系列的职称?
如果答案是「是」:优先选临床医学,除非你完全不符合报考门槛。
这是无数医护踩过的致命坑:很多人报名前没问医院人事科,读了 3 年基础医学,评副高时才被告知,基础医学不属于临床类专业,不能用于临床系列职称评审。
如果答案是「不是」:我就是想拿个硕士学历,转岗、转行,不评临床职称。那你可以放心选基础医学,门槛更低,适配的非临床岗位也更多。
2、你未来 5 年的职业规划,还会留在临床一线吗?
如果答案是「是」:我要继续做临床,深耕专科,往更高的职称走 → 选临床医学。
专业完全对口,学习内容能直接反哺临床工作,不管是院内晋升、专科进修,还是跳槽更高平台,这个学历都是硬通货,全程不脱离你的职业主线。
如果答案是「不是」:我熬不动夜班了,想转行政 / 教学 / 科研,或者离开医院去药企、机构 → 选基础医学。
不用绑定临床执业资质,适配更多非临床岗位,不用再被临床工作绑住,转型路径更顺畅。
3、你的资质和时间,能匹配哪个专业的要求?
如果你有本科临床相关学历 + 执业医师证,日常能接触到临床病例和数据,倒班也能挤出周末时间线上上课,临床医学完全适配,放心选。
如果你本科为医学相关大类专业,未来 3-5 年计划脱离临床一线倒班模式,读研核心诉求是转岗医院科研 / 教学 / 行政岗等非临床赛道,就选择基础医学。
其实对于咱们医护人员来说,读在职研最难的,从来不是背书、考试、写论文。
而是在忙到连喝水、吃饭的时间都没有的临床工作里,挤出仅有的休息时间,去赌一个能帮自己提升的机会。
选错了专业,耽误的不只是 3 年的时间和金钱,更是职称晋升、职业转型的黄金期。
